°¨Å¿¡¼­ ¾ÆÅäÇÇ Ä¡·á ÇØ¹ý ã¾Ò´Ù!
2016³â 04¿ù 01ÀÏ 09½Ã 08ºÐ ÀÔ·Â

±â»ç ³»¿ë »ðÀÔ À̹ÌÁö
¡ãÁý¸ÕÁö Áøµå±â¿Í ÇÕÅÙÀ¸·Î À¯µµÇÑ ¾ÆÅäÇǼº ÇǺο° ¸ðµ¨¿¡¼­ ´ÙÀÌ¿¡ÄÝ µµÆ÷¸¦ ÅëÇÑ ¾ÆÅäÇǼº ÇǺο° °³¼±È¿°ú
[¿Óóµ¥Àϸ®] ÇØÁ¶·ùÀÎ °¨Å¸¦ ÀÌ¿ëÇØ ¾ÆÅäÇǸ¦ Ä¡·áÇÒ ¼ö ÀÖ´Â ±æÀÌ ¿­·È´Ù.


¹Ì·¡Ã¢Á¶°úÇкÎ(Àå°ü ÃÖ¾çÈñ)´Â ¡°Ã»Á¤È¯°æ¿¡¼­ ÀÚ¶ó´Â ÇØÁ¶·ùÀÎ °¨Å¿¡¼­ ÃßÃâÇÑ ¹°Áú(´ÙÀÌ¿¡ÄÝ)À» ÀÌ¿ëÇÏ¿© ¾ÆÅäÇÇ ÇǺο° Ä¡·á¸¦ À§ÇÑ »õ·Î¿î ÇØ¹ýÀ» ¹ß°ßÇß´Ù¡±°í ¹àÇû´Ù. 
 
ÀÌÁÖ¿µ ±³¼ö(°¡Å縯´ë) ¿¬±¸ÆÀÀº ¹Ì·¡Ã¢Á¶°úÇкΠ±âÃÊ¿¬±¸»ç¾÷(°³Àבּ¸) Áö¿øÀ¸·Î ¿¬±¸¸¦ ¼öÇàÇßÀ¸¸ç, ÀÌ ¿¬±¸´Â ÇǺΰúÇÐ ºÐ¾ß ¼¼°èÀû ÇмúÁö Àú³Î ¿Àºê Àκ£½ºÆ¼°ÔÀÌÆ¼ºê ´õ¸¶Åç·ÎÁö(Journal of Investigative Dermatology)¡¯ 3¿ù 5ÀÏÀÚ¿¡ °ÔÀçµÇ¾ú´Ù. 
 

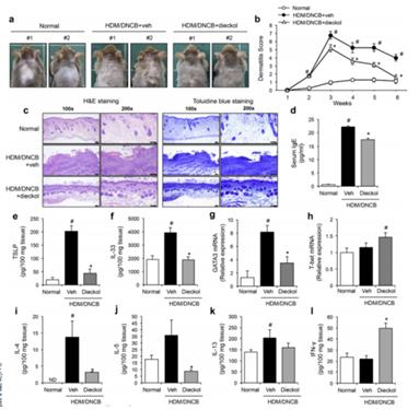
ÀÌÁÖ¿µ ±³¼ö ¿¬±¸ÆÀ¿¡ µû¸£¸é ¾ÆÅäÇǼº ÇǺο°Àº À¯¼Ò¾Æ¿¡¼­ ¹ß»ýÇÏ¿© ÈçÈ÷ ¼ºÀαîÁö Áö¼ÓµÇ´Â ¸¸¼º ¿°Áõ¼º ÁúȯÀÌ´Ù. ¾ÆÅäÇǼº ÇǺο°ÀÇ ¹ßº´·üÀº ÃÖ±Ù µé¾î »çȸÀÇ °ø¾÷È­, »ê¾÷È­¿¡ µû¸¥ ȯ°æ¿À¿°, »ýȰ½À°üÀÇ º¯È­, À¯ÀüÀû ¿µÇ⠵ ÀÇÇØ Á¡Â÷ Áõ°¡µÇ´Â Ãß¼¼¸¦ º¸À̰í ÀÖ´Ù. 
 

¾ÆÅäÇǼº ÇǺο° Ä¡·á¿¡´Â ÀϹÝÀûÀ¸·Î ±¹¼Ò¿ë ½ºÅ×·ÎÀ̵åÁ¦°¡ ÀÌ¿ëµÇÁö¸¸ ÇǺΰ¡ ¾ã¾ÆÁö°Å³ª, Ç÷°üÀÌ È®ÀåµÇ¾î ÀÌÂ÷°¨¿° µîÀÇ ½É°¢ÇÑ ºÎÀÛ¿ëÀÌ ÀÖ¾î È¿°úÀûÀÌ°í ºÎÀÛ¿ëÀÌ ÀûÀº Ç×¾ÆÅäÇÇ Ä¡·á Èĺ¸¹°ÁúÀ» ã¾Æ³»´Â °ÍÀÌ ÇÊ¿äÇÏ´Ù.


¸é¿ªÇÐÀû °üÁ¡¿¡¼­ ¾ÆÅäÇǼº ÇǺο°À» ºñ·ÔÇÑ ¾Ë·¹¸£±â ÇǺο°Àº Th1/Th2 ¶ó´Â ƯÁ¤ ¸é¿ª¹ÝÀÀÀÇ ±ÕÇüÀÌ ±úÁö¸é¼­ ¹ß»ýÇÏ´Â ÁúȯÀÌ´Ù. À̶§ Áß¿äÇÑ ¿ªÇÒÀ» ÇÏ´Â °ÍÀÌ ¹Ù·Î ¡®Èä¼± ±âÁú»ó ¸²Æ÷Æ÷ÀÌ¿¡Æ¾¡¯(Thymic stromal lymphopoietin, TSLP)Àε¥ ¾ÆÅäÇÇ ÇǺο° ¹ß»ý´Ü°è¿¡¼­ ÇǺΰ¢Áú¼¼Æ÷ µî¿¡¼­ »ý¼º·®ÀÌ Áõ°¡ÇÏ¿© °úµµÇÑ Th2 ¸é¿ª¹ÝÀÀÀ» ÀÏÀ¸Å²´Ù. ÀÌ·Î ÀÎÇØ Th1/Th2 ±ÕÇüÀÌ ¹«³ÊÁö¸é¼­ ¾ÆÅäÇÇ ÇǺο°ÀÌ ÁøÇàµÇ°Å³ª ¾ÇÈ­µÇ´Â °ÍÀÌ´Ù.


ÀÌ·Î º¼ ¶§ ¸é¿ªÇÐÀû °üÁ¡ÀÇ ¾ÆÅäÇÇ ÇǺο° Ä¡·á´Â Èä¼± ±âÁú»ó ¸²Æ÷Æ÷ÀÌ¿¡Æ¾ (TSLP)ÀÇ »ý¼ºÀ» ¾ïÁ¦ÇÏ¿© Th2 ¸é¿ª¹ÝÀÀÀ» °¨¼Ò½ÃÄÑ Th1/Th2 ¸é¿ª¹ÝÀÀÀÇ ±ÕÇüÀ» ȸº¹ÇÏ´Â °ÍÀÌ Áß¿äÇÏ´Ù.

°øµ¿¿¬±¸ÀÚÀÎ Çѹç´ë À̺ÀÈ£ ±³¼ö°¡ ¾ÆÅäÇÇ Ä¡·á È¿´É ½ÇÇèÀ» À§ÇØ Á¦°øÇÑ ¸î °¡Áö ¹°ÁúÀ» µ¿¹°¸ðµ¨¿¡ Àû¿ëÇÑ °á°ú, ÇØÁ¶·ù °¨Å¿¡¼­ ÃßÃâÇÑ ´ÙÀÌ¿¡ÄÝÀ̶ó´Â ¹°ÁúÀÌ °¡Àå ¶Ù¾î³­ Ä¡·á È¿´ÉÀ» ³ªÅ¸³»´Â °ÍÀ» ¹ß°ßÇÏ¿´´Ù. 
 

¾ÆÅäÇǼº ÇǺο° ¼¼Æ÷¸ðµ¨ ½ÇÇè¿¡¼­ ´ÙÀÌ¿¡ÄÝÀÌ ÇǺΰ¢Áú ¼¼Æ÷¿¡¼­ Èä¼± ±âÁú»ó ¸²Æ÷Æ÷ÀÌ¿¡Æ¾ (TSLP)ÀÇ »ý¼ºÀ» ¾ïÁ¦ÇÏ´Â °ÍÀ» È®ÀÎÇÏ¿´´Ù. ¶ÇÇÑ µ¿¹°½ÇÇè¿¡¼­µµ ½ÇÇè¿ë ÁãÀÇ ÇǺο¡ È­Çй°ÁúÀ» ó¸®ÇÏ¿© Èä¼± ±âÁú»ó ¸²Æ÷Æ÷ÀÌ¿¡Æ¾(TSLP) »ý¼ºÀ» Áõ°¡½ÃÄ×À» ¶§¿¡µµ TSLPÀÇ »ý¼ºÀ» È¿°úÀûÀ¸·Î ¾ïÁ¦ÇÏ¿´´Ù. 
 
ÇØÁ¶·ù °¨ÅÂÀÇ ¼ººÐÀÎ ´ÙÀÌ¿¡ÄÝÀÌ ¾ÆÅäÇǼº ÇǺο°ÀÇ Áß¿äÇÑ Á¶ÀýÀÎÀÚÀÎ Èä¼± ±âÁú»ó ¸²Æ÷Æ÷ÀÌ¿¡Æ¾(TSLP)À» ¾ïÁ¦ÇÏ¿© ¾ÆÅäÇǼº ÇǺο° Ä¡·á¿¡ ÀϹÝÀûÀ¸·Î »ç¿ëµÇ´Â ±¹¼Ò¿ë ½ºÅ×·ÎÀ̵åÁ¦ ¾øÀ̵µ ¾ÆÅäÇǼº ÇǺο°À» Ä¡·áÇÒ ¼ö Àִ ȹ±âÀûÀÎ Àü·«À̶ó´Â »ç½ÇÀ» È®ÀÎÇß´Ù.


ÇâÈÄ ÇǺΰ¢Áú¼¼Æ÷ÀÇ Èä¼± ±âÁú»ó ¸²Æ÷Æ÷ÀÌ¿¡Æ¾ (TSLP)¸¦ ¾ïÁ¦ÇÒ ¼ö ÀÖ´Â ½Å±Ô ¾à¹°ÀÇ ¹ß±¼ ¹× Ä¡·áÁ¦ÀÇ ÃÖÀûÈ­ µµÃâÀº ½ÇÁúÀû ¾ÆÅäÇǼº ÇǺο° µî ¾Ë·¯Áö Áúȯ Ä¡·áÁ¦·Î½á ¾öû³­ ±Ô¸ðÀÇ ºÎ°¡°¡Ä¡ âÃâ¿¡ ±â¿©ÇÒ ¼ö ÀÖÀ» °ÍÀ¸·Î ±â´ëµÈ´Ù.